Através do fluxo parametrizável de lançamento de valores é possível cadastrar os perfis de lançamento de valores que serão utilizados pelo usuário através do Portal de Autoatendimento.
Para que os processos sejam disponibilizados é necessário realizar algumas configurações, são elas:
Acesse a guia Lançamento de Valores da funcionalidade Configurações Gerais. Nela defina como será possível publicar a versão mais recente do processo e indicar a data de corte.
Acesse a funcionalidade Atribuições de Configurações para vincular uma configuração de lançamento de valores a um Grupo de Operadoress.
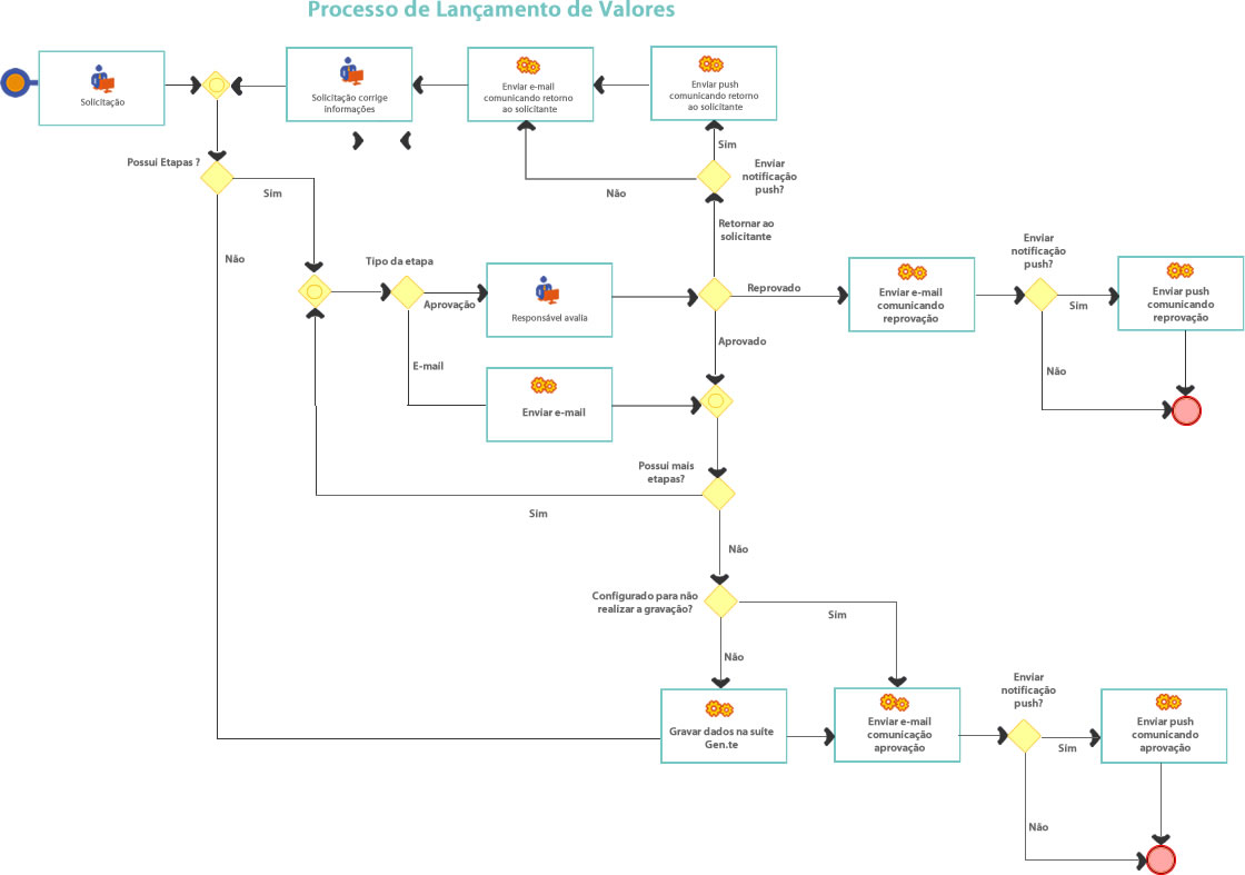
Antes de começar, entenda o processo de lançamento de valores através da figura abaixo:
Ao abrir essa funcionalidade, é apresentada uma relação dos Perfis de Lançamento de Valores já cadastrados:

Nessa lista é possível:
Agrupar por Código, Descrição ou Status. Para isso, arraste a coluna para o local indicado.
Alterar a ordem de apresentação das colunas. Para isso, arraste-as como desejar.
Reordenar de forma crescente ou decrescente. Para isso, clique sobre a coluna desejada.
Para realizar o filtro, clique em 
Selecione o número de Resultados por página que deseja exibir.
Para consultar e/ou editar uma configuração, selecione-a através da Lista de Configurações ou informe a Descrição que a identifique.
Informe o Código e a Descrição da configuração. Caso o código não seja informado, este, será gerado automaticamente pelo sistema.
Por padrão o Status de um novo cadastro estará como Ativo e será apresentada a Data do sistema operacional como sugestão para o início da vigência. Se desejar, altere a Data e o Status. Sempre que ocorrerem alterações, uma nova Data poderá ser informada, assim o sistema manterá os históricos de vigências (início e fim) das informações cadastradas.
Exemplo
Ao alterar algum dado da configuração e informar uma nova Data, inicia-se uma nova vigência encerrando a anterior.
![]()
Se uma nova Data não for informada, os dados alterados serão considerados como se fizessem parte da configuração desde a sua criação.
Para prosseguirmos com o cadastro acesse as guias:
Para salvar a configuração, clique sobre o botão
(Salvar),
ou caso deseje gravar o cadastro e iniciar um novo automaticamente, clique no botão
(Salvar e Novo).
Para cancelar uma configuração, clique no botão
.